头图

博士后进站手续办理

发布日期:2026-02-27

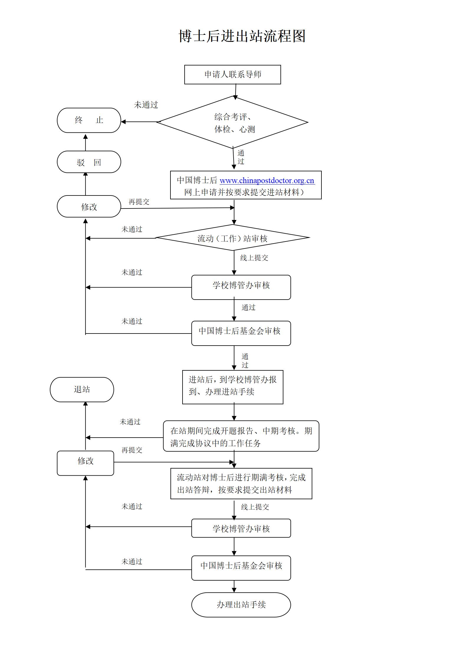
各流动站应面向社会公开招收博士后,对申请者的思想政治、科研能力、学术水平、综合素质等方面进行严格考察,遵循公正公开、择优录取原则,按照个人申请、合作导师推荐、专家小组考核、师德师风审核、流动站所在单位同意、学校审批的程序进行。博士后进出站流程图(202209_01.jpg


博士后进站表格汇总:博士后进站表格汇总